Client ou organisation : Startup For Kids

Date de réalisation : 12/2024

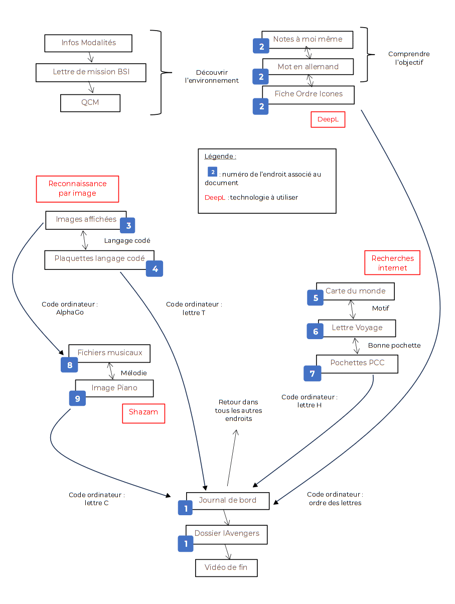
Contexte et objectif
L’objectif de cet escape game en ligne est de faire découvrir l’intelligence artificielle de manière ludique.

Dans cet escape game, le monde est en péril. Une intelligence artificielle (IAvengers) a été corrompue et menace l’avenir de l’humanité. En utilisant des outils d’IA, les apprenants se glissent dans la peau d’un agent secret et doivent résoudre les énigmes laissées par un scientifique.

Outils et méthodes utilisés

Développé sur Genially

Documentation
Capture d’écran 1

Capture d’écran 2

Organigramme